图片

概述

2020年全国大学生电子设计竞赛基本落下帷幕。

本篇主要是关于B题:单相在线式不间断电源。

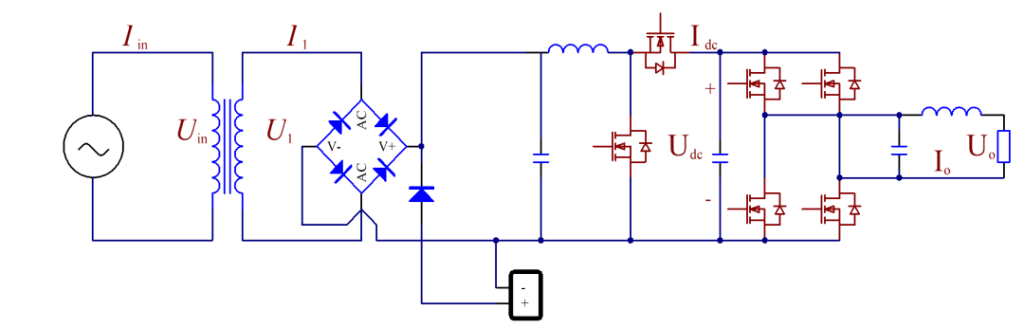
此电源系统的大体电路模块可分为控制电路、整流电路、Boost升压电路、单相逆变电路、交流直流采样电路、辅助电源电路。
经过分析,系统以STM32F103RCT6作为主控芯片,采用Boost升压电路对输入电压升压,使逆变之前的直流电压维持在60V以上,从而使电压和负载调整率大大提高;采用全桥式DC-AC变换器,极大的提高电源工作效率;采用单极性SPWM调节来降低谐波分量,从而减小输出波形的失真度; 

图片

方案分析
通过对赛题的分析研究,我们认为,要完成题目需要满足以下几个指标:1)无论交流供电还是直流供电时,输出电压都要满足=30V0.2V。2)在指标1的条件下单片机闭环调制使负载调整率和电压调整率尽可能低。3)在满足以上的的条件下,使电路整体的效率尽可能高。 

图1  系统整体方案图
2.1    整流方案采用全桥整流电路。全桥整流电路是对半波整流的改进,利用二极管单向导电性进行整流。桥式整流电路克服了全波整流电路要求变压器次级有中心抽头和二极管承受反压大的缺点,实际应用广泛。 2.2    DC-AC变换器方案采用全桥逆变电路。全桥逆变电路中互为对角的两个开关同时导通,而同一侧半桥上下两开关交替导通,将直流电压转换成幅值为的交流电压,通过改变开关的占空比改变输出电压。 2.3    DC-DC变换器方案采用Boost升压式DC-DC变换器。开关的开通和关断受外部PWM信号控制,通过改变PWM控制信号的占空比可以相应实现输出电压的变化。该电路采用直接直流升压方式,电路结构较为简单,损耗较小,效率较高。 2.4    PWM模式采用单极性PWM控制模式。单极性调制方式的特点是在一个开关周期内两只功率管以较高的开关频率互补开关,保证可以得到理想的正弦输出电压;另两只功率管以较低的输出电压基波频率工作,从而很大程度上减小了开关损耗。但又不是固定其中一个桥臂始终为低频,另一个桥臂始终为高频,而是每半个输出电压周期切换工作,这样可以使两个桥臂的功率管工作状态均衡,在选用同样的功率管时,能使其使用寿命均衡,增加了器件可靠性。 

图片

理论参数计算
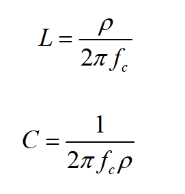
3.1     Boost升压电路的电感电容参数计算  电感计算:

其中f=1/T,电感电流变化量  ΔI ,K的设计经验值取10%-20%,为输出电流最大值,电感要取最大值,取最大值,D取最大值。               

则电容计算:       

 其中ESR电容等效串联电阻,由分析得知输入电容电流的变化量是由电感电流变化引起的,且电感电流增加量等于电容电流减少量,所以输入电容与输出电容的计算方法相同。3.2    LC滤波电路的参数计算对于逆变器LC的选择,对于L和C的参数:                                           

一般取额定负载的0.4-0.8倍,一般取开关频率的0.04-0.1倍3.3    开关频率的选择开关频率和MOS管的功耗有很大关系,频率越高,产生的损耗就越大。在较低的电路工作频率可以降低损耗,但是输出电压脉动会增大,所以选择允许的频率范围内较低的频率。合适的开关频率范围大致在10kHZ-60kHZ之间,我们本系统选取开关频率为20KHZ,可以降低损耗。 

图片

硬件电路
4.1    整流桥与直流输入电路全桥整流是用四个二极管将交流电转化成直流电,电容在电路中滤波,接入下一级电路。直流输入通过二极管进行切换,使得在交流电输入时直流电断开,交流电输入断开的时候直流电能迅速接入电路。 

图2 整流桥与直流输入电路  4.2    Boost升压电路使用IR2104驱动电路来驱动MOS管控制其开关。当MOS管导通时,电感以的速度充电,把能量储存在L中。当开关截止时,L产生反向感应电压,通过MOS管Q2把储存的电能以的速度释放到输出电容器C2中。 

图3 整流桥与直流输入电路
4.3    单相逆变电路单相全桥逆变电路由四个MOS管及其驱动辅助电路构成,工作时Q1与Q4通断互补、Q2与Q3通断互补。当Q1、Q3闭合,Q2、Q4断开时,负载电压Uo为正;当Q1、Q3断开,Q2、Q4闭合时,负载电压Uo为负。Q1、Q3和Q2、Q4交替导通,使得负载上获得交流电能。当负载不是纯电阻时,负载电压和负载电流不是同相位,这时MOS管的寄生二极管D1-D4则起着电流续流的作用。 

图4 单相逆变电路
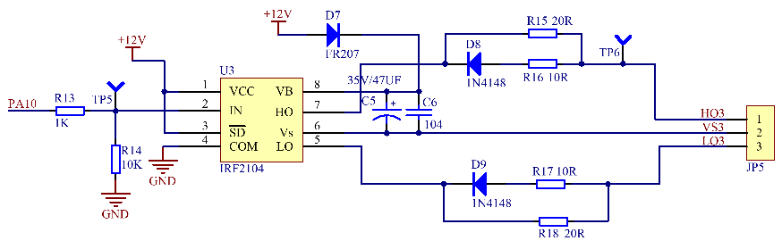
4.4    MOS管驱动电路MOS管驱动电路采用驱动芯片IR2104驱动外置MOS管实现,IR2104型半桥驱动芯片能够驱动高端和低端两个N沟道MOSFET,能提供较大的栅极驱动电流,并具有硬件死区、硬件防同臂导通等功用。 

图5 MOS管驱动电路
4.5    信号调理电路直流采样电路通过电阻分压从主电路上采集电压信号输入,然后输入运算放大器,将电压信号进行缩小,经过LC无源滤波器滤波后输出0-3.3V的电压信号,进入单片机进行AD转换。 

图6 直流采样电路

软件设计
5.1    整体框架

图7 对应硬件部分 

图8 对应最小系统模块 5.2    系统思路单相逆变控制是通过STM32MCU的PWM模块,以高频率的可控占空比PWM(SPWM)波控制MOS管的关断,实现由直流转为交流的过程。单相逆变稳压思路是通过采样电路对逆变电路的输出端进行采样,由MCU ADC模块进行采集并对其进行PI调控后使电路电压趋于稳定。主程序流程图如下图所示: 

图9 主程序流程图
要使得输出电压稳定在30V,要使逆变器的输出=30V,利用ADC对其采样得到输出电压有效值,实现对输出电压的实时监测和调控。PI稳幅的实现是计算ADC采样值与输出电压值的误差,将其误差转化为调制载波比的增量。对载波比采用增量式PI的算法进行调节;通过调节调制载波比来调节输出功率大小,当输出电压>时,减少调制比载波,使输出功率减少,使下降,当输出电压<时,使输出功率增大,使升高。最终使输出电压趋于稳定在30V,实现PI稳幅功能。

作者 隔壁老王

发表回复

您的邮箱地址不会被公开。 必填项已用 * 标注